Maud MEUNIER
____________________________
Formation en thérapie manuelle, formation pour sage-femme, rééducation périnéale,
douleurs pelviennes, endométriose, vulvodynie, douleur gynécologique
Les étapes, objectifs et indications de cette discipline ont été évoqués dans l’onglet la thérapeutique manuelle et les sages-femmes
Nous allons ici reprendre les indications, afin de préciser comment la prise en charge en thérapie manuelle peut intervenir face aux problématiques rencontrées.
Les dyspareunies superficielles :
Qu’il s’agisse de vaginisme ou de VDP (vestibulodynie vulvaire provoquée, communément dénommée vulvodynie), ces deux causes de dyspareunie superficielle n’ont pas les mêmes mécanismes physiopathologiques, mais ont en commun la présence systématique d’une hypertonie du périnée superficiel. La symptomatologie réside dans une douleur d’intromission rendant le rapport difficile, allant d’une sensation très désagréable à une pénétration impossible.
Les prises en charge auront donc en commun certes composante de rééducation périnéale en relâchement, mais devront également contenir une prise en charge manuelle afin d’obtenir un abaissement du tonus de base des muscles du périnée superficiel.
Ce relâchement de tonus basal musculaire sera potentialisé par un abord exhaustif des muscles, qui seront appréhendés en tenant compte de toutes leurs influences proximales et distales (squelettiques, musculaires, et neurologiques). Cette prise en charge a donc l’avantage d’être plus globale et donc plus pérenne qu’une action focalisée sur les muscles incriminés.
Les techniques manuelles auront également un intérêt sur les troubles de cicatrisation d’une lésion périnéale, qui ne seraient pas ou insuffisamment soulagés lors d’une prise en charge en Tecar-thérapie. L’intérêt ici également réside dans la prise en charge délocalisée de la zone douloureuse.
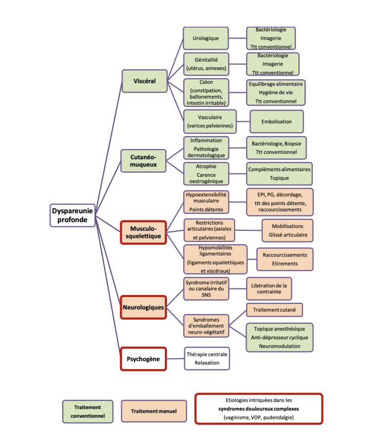
Les dyspareunies profondes :
Pour cette catégorie, Maud Meunier vous propose un algorithme étiologique des dyspareunies profondes.
Comme précisé en légende, les cases de couleur saumon indiquent des étiologies qui pourront trouver réponse dans la thérapeutique manuelle.

En effet, le traitement manuel étant composé d’une approche neuro-musculo-squelettique, celui-ci trouvera son intérêt dans les dyspareunies profondes ayant des origines musculaires, mais aussi ligamentaires, qu’il s’agisse des ligaments articulaires ou des ligaments suspenseurs de l’utérus, ou encore dans les dyspareunies profondes d’origine neurologique, qu’il s’agisse du système nerveux autonome ou neurovégétatif.
Les dysménorrhées sont certes dues à un état inflammatoire cyclique naturel (celui-ci étant soumis à de nombreuses influences environnementales), mais s’accompagnent également le plus souvent d’un syndrome prémenstruel, d’irradiations douloureuses situées dans les lombaires ou les membres inférieurs. Le plus souvent, ce n’est pas tant la contraction utérine qui est douloureuse mais ses conséquences sur les tissus environnants (ligamentaires, musculaires, neurologiques).
Une prise en charge en thérapeutique manuelle ne permet que peu de jouer sur l’état inflammatoire, mais reste parfaitement indiqué pour l’ensemble de ces désagréments supplémentaires.
Concernant l’endométriose :
La douleur de l’endométriose réside dans le degré d’inflammation et d’infiltration neurologique des nodules ectopiques d’endomètre. Sur ce point, la thérapie manuelle ne peut pas être curative.
Cependant, ce phénomène engendre en conséquences de multiples réactions de contractures musculaires, et ce bien au-delà du pelvis : il pourra s’agir d’un muscle carré des lombes, abdominal, d’un adducteur ou d’un muscle psoas par exemple. Le traitement en thérapie manuelle agira sur l’ensemble de ces muscles, réduisant fortement les extensions douloureuses qui progressivement aggravent la patiente. Il en est de même pour les conséquences articulaires secondaires qui résident dans la diminution des degrés de liberté articulaire.
De plus, l’endométriose impacte très fréquemment les ligaments suspenseurs de l’utérus. Le traitement de ces derniers est largement développé en niveau perfectionnement.
Névralgies pudendales et clunéales
La douleur neuropathique comporte trois étiologies : la lésion neurologique par élongation, compression, ou lésion.
L’étiologie la plus fréquemment retrouvée dans les névralgies pudendales et clunéales est la compression (dans la névralgie pudendale, l’étiologie principale réside dans la compression canalaire).
Cette compression peut être exercée par un/des muscle (s), ou par des ligaments.
Or, cette indication de compression est bien celle que les techniques manuelles peuvent soulager, de par son action sur les muscles et ligaments incriminés, mais aussi sur le système squelettique qui est le support de ces structures.
Les coccygodynies
Un protocole en 3 séances est proposé en thérapie manuelle pour le traitement des coccygodynies. La première séance est apprise en niveau 1, les 2 suivantes en niveau perfectionnement.
Ce protocole à l’avantage d’appréhender la coccygodynie d’un point de vue élargi, permettant une résolution bien plus pérenne que lorsque la prise en charge se focalise sur le coccyx uniquement.
Le tableau ci-après, très largement inspiré des travaux du Dr Jean-Yves Maigne qui fait référence sur le sujet, est une aide diagnostique précieuse permettant d’identifier une origine de la coccygodynie qui serait visualisable ou non sur un cliché radiologique bien conduit. Ainsi nous parlerons de coccygodynie d’origine radiologique lorsqu’une anomalie osseuse est constatée sur les clichés, ou de coccygodynie d’origine non radiologique lorsqu’aucune anomalie structurelle n’est constatée (épine coccygienne, fracture, discopathie, hypermobilité, luxation positionnelle).
L’objectif du traitement manuel sera curatif dans le cadre d’une coccygodynie d’origine non radiologique. Lorsque l’origine est radiologique, la thérapeutique manuelle sera un soin de support très pertinent, permettant d’enrayer les expansions douloureuses pour ne les limiter qu’à la région coccygienne.
Tableau d’aide diagnostique : identifier l’origine de la coccygodynie

Tableau inspiré des travaux de JY Maigne.
J-Y. Maigne, Coccygodynie : les bases indispensables à la prise en charge du coccyx douloureux, 2004
La maladie veineuse pelvienne (varices pelviennes)
La maladie veineuse pelvienne sera abordée en formation avec description étiologiques, sémiologique, diagnostique et thérapeutique.
Quant à l’intérêt des techniques manuelles dans cette maladie, il consiste à traiter toutes les structures anatomiques qui pourraient comprimer le circuit veineux du pelvis au diaphragme thoracique, afin de lever une compression empêchant un retour veineux optimal, et favorisant la stase sanguine.
L’objectif est similaire à celui du jardinier qui n’a plus de débit en sortie de son tuyau d’arrosage, et qui recherche le territoire de compression du tuyau à l’origine du problème.
La douleur par sensibilisation centrale ou périphérique
Les mécanismes de la sensibilisation centrale sont complexes et intriqués.
Dans ce domaine, une fiche mémo est proposée, permettant d’en illustrer les mécanismes. Cette fiche est largement développée et détaillée dans l’ouvrage (lien vers mon livre)
Les douleurs par sensibilisation comportent elles aussi, comme toutes les douleurs chroniques, des réactions d’hypertonies musculaires voire de syndromes myo-fasciaux.
La prise en charge de cette problématique est obligatoirement multi-disciplinaire, et implique une participation active du patient dans son processus de guérison.
Mais il serait illusoire d’espérer soulager une patiente atteinte de sensibilisation sans prendre en charge les réactions musculaires qui l’aggravent. La thérapie manuelle à ainsi toute sa place dans le soulagement de ces patientes.
Schématisation de la sensibilisation centrale
Les troubles de la statique pelvienne
Une prise en charge en thérapie manuelle agit sur de nombreux facteurs influençants l’équilibre des muscles périnéaux.
Voici ces bénéfices résumés ci-après.

Les bénéfices attendus d’un traitement manuel
sur les facteurs influenceurs des muscles périnéaux

Le traitement d’une hypertonie du sphincter de l’urètre est acquis en niveau perfectionnement. Il est fondamental dans la prise en charge des dysfonctions urinaires : incontinence, instabilité vésicale, dysurie, douleur urétrale et/ou vésicale.
Les douleurs gestationnelles
Les techniques manuelles sont très intéressantes dans de nombreuses douleurs et problématiques gestationnelles.
Il s’agit notamment :
Le relâchement musculaire obtenu dans les territoires lombo-pelvi-périnéaux pourront également soulager certains utérus hypertoniques.
Les techniques de thérapie manuelle permettant une meilleure mobilisation par la patiente, celle-ci y trouvera un bénéfice essentiel lors de l’accouchement, avec une plus grande aisance dans les déplacements et dans les postures nécessaires au pré-travail et à la phase de dilatation cervicale.
Maud MEUNIER
Formatrice indépendante
17 allée du Radassier,
13 300 Salon De Provence
mmeunier.sagefemme@gmail.com
Formation :
La thérapie manuelle : Une réponse aux algies lombo-pelvipérinéales
de la femme
Durée et déroulé de la formation :
La durée de la formation est de 3 jours, à raison de 7h par jour.
Date / Lieu :
du 26 au 28 novembre 2025.
Salon de provence
![]()
04 au 06 février 2026
Salon de provence
Public concerné :
Sage-Femme diplômée d’état
Médecin diplômé d’état
Nombre de places :
De 4 à 8 personnes
Coût de la formation :
Le cout de la formation est fixé à
800 euros sur secteur,
à Salon de Provence
hors secteur, sur demande

Parution Maud MEUNIER
ARTICLES Maud MEUNIER
Les dossiers de l’obstétrique
N° 493, juillet 2019, p. 9 à 11
Constipation et LOSA
Introduction
Jour après jour, la femme ressent les fluctuations hormonales de son cycle de vie. En effet, de la naissance à la mort, les étapes sont nombreuses, ayant toutes des répercussions physiopathologiques plus ou moins intenses sur la gente féminine.
Une étape particulièrement remarquable est celle de la gestation qui se poursuit, après le cataclysme émotionnel et physique du don de la vie, par la période du post-partum.
Nous allons nous intéresser dans cet article, tout d’abord aux Lésions Obstétricales des Sphincters de l’Anus (LOSA), puis à la constipation du post-partum, pour ensuite voir combien l’association des deux peut être délétère, et enfin comment la prévenir.
Les Lésions Obstétricales du Sphincter Anal (LOSA)
Les LOSA concernent les déchirures du 3ème et 4ème degré selon la classification anglo-saxonne, ou les périnées complets non compliqués et compliqués selon la classification française (fig.1 et 2)